Zero Algae Engineering



Flue gas-based Microalgae System
Year
'25
Client
Zero Algae
Service
System Design
Year
'25
Client
Zero Algae
Service
System Design
Year
'25
Client
Zero Algae
Service
System Design
A Proof of Concept Design of Microalgae-Photobioreactor System for Treating Industrial Flue Gas
A Proof of Concept Design of Microalgae-Photobioreactor System for Treating Industrial Flue Gas
A Proof of Concept Design of Microalgae-Photobioreactor System for Treating Industrial Flue Gas
© Zero Algae Engineering
© Zero Algae Engineering
© Zero Algae Engineering















Challenge
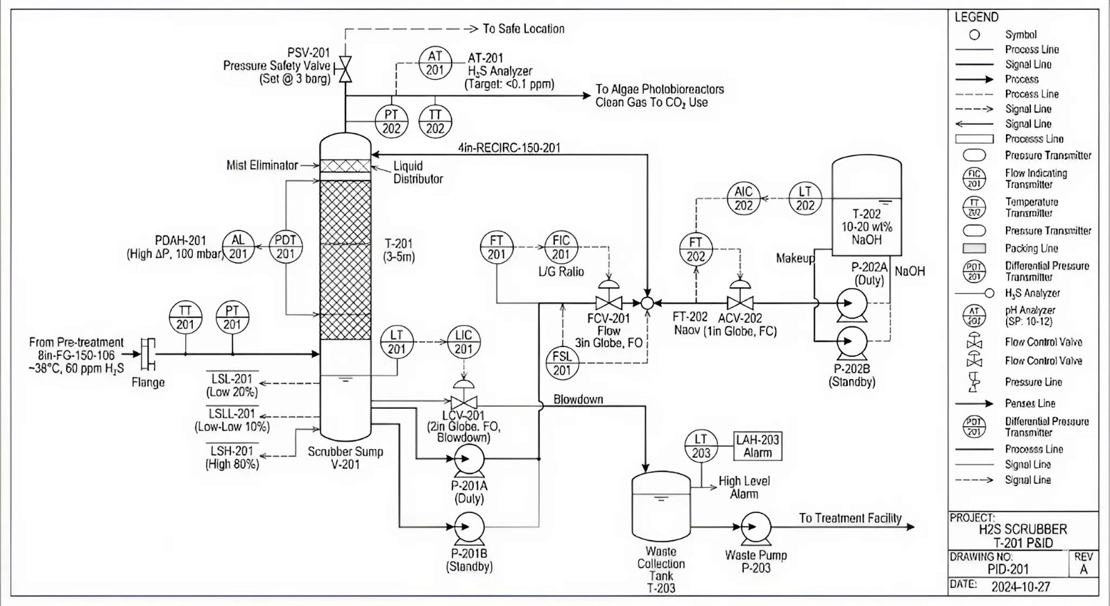
Treating 1 MMSCFD (≈1,180 m³/h) of industrial flue gas containing 98% CO₂ and 60 ppm H₂S using a microalgae-based photobioreactor system with a total working volume of 10,000 L.
Solution
Using a semi series–parallel system configuration with four main photobioreactors, each having a 2,500 L working volume, equipped with gas recirculation and bypass lines.
Challenge
Treating 1 MMSCFD (≈1,180 m³/h) of industrial flue gas containing 98% CO₂ and 60 ppm H₂S using a microalgae-based photobioreactor system with a total working volume of 10,000 L.
Solution
Using a semi series–parallel system configuration with four main photobioreactors, each having a 2,500 L working volume, equipped with gas recirculation and bypass lines.
Challenge
Treating 1 MMSCFD (≈1,180 m³/h) of industrial flue gas containing 98% CO₂ and 60 ppm H₂S using a microalgae-based photobioreactor system with a total working volume of 10,000 L.
Solution
Using a semi series–parallel system configuration with four main photobioreactors, each having a 2,500 L working volume, equipped with gas recirculation and bypass lines.
Lumina City
Lumina City
Lumina City